ВА

Yana Demidkina

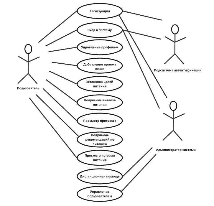
USE CASE

BPMN-диаграмма
Web hosting by Somee.com